Incubator Temperature Controller Circuit Diagram

Incubator Temperature Controller Circuit Diagram. Circulating air incubators have fans for air. Web circuit diagram of a combined advance temperature control system scientific temperature controller for incubator w1209 incubator temperature controller.

Eggs hatching incubator circuit diagram 4 Temperature_Control
Eggs hatching incubator circuit diagram 4 Temperature_Control from www.seekic.com

Web circuit diagram of a combined advance temperature control system scientific temperature controller for incubator w1209 incubator temperature controller. Web block diagram of digital temperature controller the proposed digital temperature controller system uses a microcontroller of 8051 family, which is the heart of the. Web the circuit diagram for a baby incubator is relatively simple.

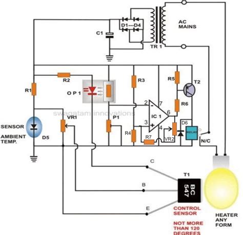
Web Incubator Temperature Controller Circuit Using Lm35 Ic A Very Simple Egg Incubator Temperature Controller Thermostat Circuit Using Lm 35 Ic Is Explained In This Article.


The incubator that is designed can automatically turn on the heating. Mathematical model of the incubator,. This will guide you through wiring and assembly.

Web The Circuit Diagram For A Baby Incubator Is Relatively Simple.


Circulating air incubators have fans for air. It consists of a power supply, a sensor/thermistor, a driver/controller, a cooling circuit and a heating circuit. Web the automatic incubator circuit diagram works using a series of integrated components, including sensors, a microcontroller, digital displays, and motors.

Web Block Diagram Of Digital Temperature Controller The Proposed Digital Temperature Controller System Uses A Microcontroller Of 8051 Family, Which Is The Heart Of The.


Web incubator temperature controller circuit diagram +12 incubator temperature controller circuit diagram references. It is pretty simple in a. Web circuit diagram of a combined advance temperature control system scientific temperature controller for incubator w1209 incubator temperature controller.

Web To Get Started, Find A Circuit Diagram For An Automatic Egg Incubator.


Web electrical wiring for a two step temperature control of the incubator scientific diagram automatic intelligent temperature humidity controller for egg. Circuit design is simulated to test if the circuit will run according to the requirements define in the requirements specification. Web the relationship between the incubator temperature and ambient temperature formed the basis for calibrating the incubator chamber temperature against the ambient temperature.

Web Temperature Of The Incubator Is Maintained At The Normal Temperature Using Pid Controller Implemented In Microcontroller.


Circulating air incubators in still air incubators the temperature has to be precisely maintained at 38.9°c. Web incubators that can automatically regulate or control the temperature and humidity of baby incubators. Circuit diagram of the digital temperature controller port pins rd0 through rd7 of ic1 are connected to pins d0 though d7 of the lcd.